FLY AWAY

Land as you are. Build community and self-confidence. Spread those wings, and fly away.

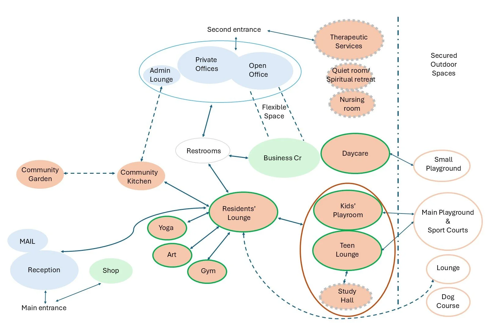
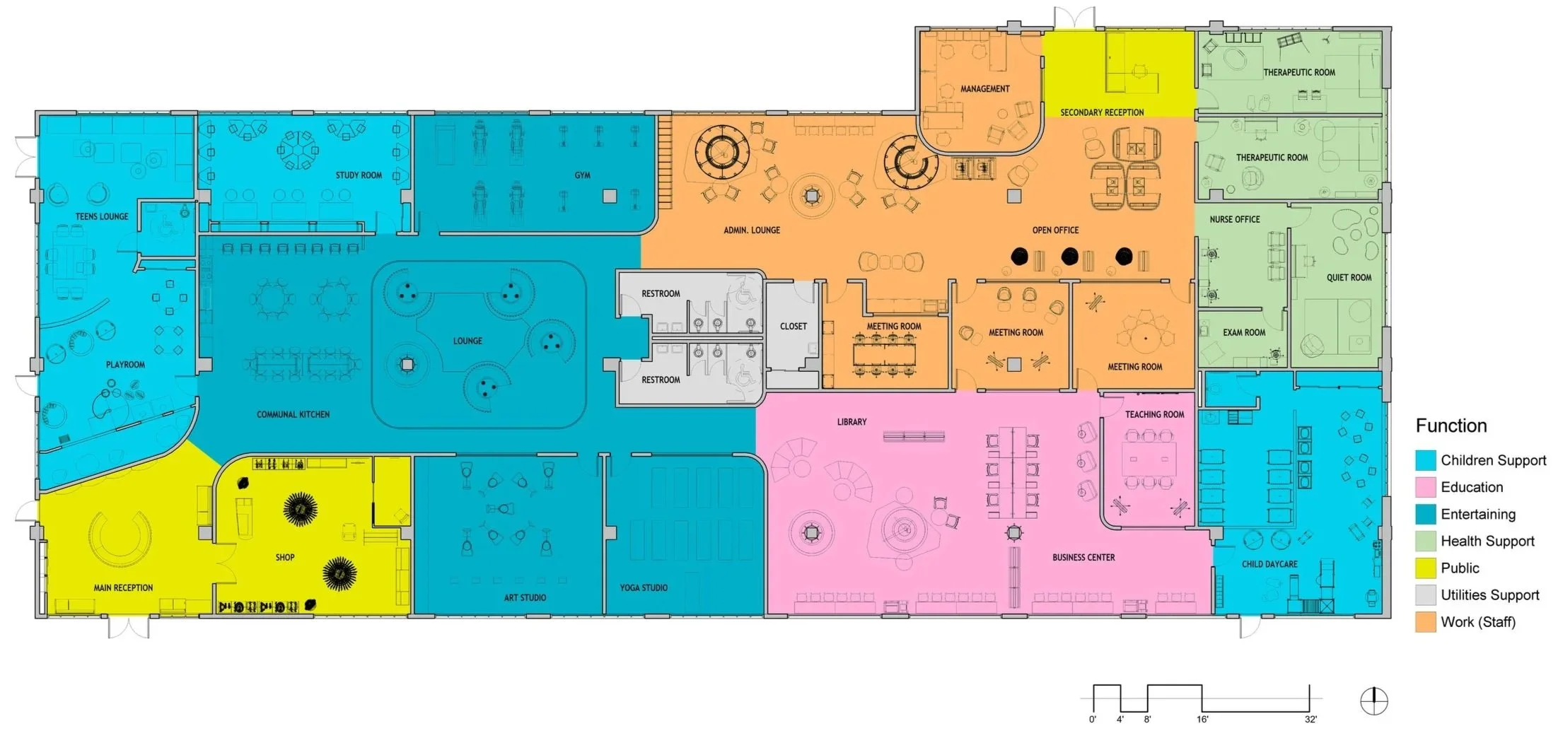
Designed around the architectural concept of "Fly Away" the community center serves as a transformative environment for mothers and children. The facility consists of a central communal hub flanked by two residential buildings designed as "treehouses," creating a symbolic and literal elevation from past circumstances. This center integrates comprehensive support services, including a vocational business center with a library and a boutique thrift shop for professional preparation. Mental health is prioritized through dedicated therapeutic suites, a quiet room, and a clinical exam room, complemented by a specialized daycare for children under four.

Central to the youth experience is "The Nest," a dedicated wing that houses a children’s playroom with a built-in treehouse, a teenager lounge, and a focused study room. Communal life is anchored by shared amenities, including a gym, art and yoga studios, a lounge, and a communal kitchen, while administrative and business sectors utilize shared meeting rooms for professional collaboration.

The structures are united by an emphasis on nature, featuring vegetated roofs across the campus. The roof of the community center acts as a restorative landscape, offering a meditation garden, a playground, a vegetable garden, and a lavender plantation, providing a dedicated space for families to gather, eat, and heal.

Community Center - Amenities

Reception

Business Center - Library

Communal Kitchen

Business Center - Workspace

The Butterfly Court

Child Daycare

Apartments

A cozy and safe place to grow and find a new way together

Kitchen and Living Room

Living Room and Play Area

Living Room and Play Area

The Nest

Kids’ playroom

Teenagers’ lounge

The Treehouse

Study Hall

Wellbeing Support

Adult Therapeutic Room

Play Therapy Room

Quiet Room

Design Process

Inspiration

Butterfly mobile by LightArt (https://lightart.com/product/mobile)

Dougga Straight Stack Mosaic (various resaler)

Mural wallpaper by Wondermural (https://wondermural.com/products/mural-wallpaper-papillon-elegance-en-relief-blanc)

Previous
Previous

Mixed-Use - THE LEMNISCATE

Next
Next

Residential - ECOFRIENDLY SURF SHACK